PH

Pierre Houllière

Retour

Gestion des stages


Projet de fin d’année qui a pour objectif la conception d’une plateforme de suivi des stages des étudiants. Le scénario explique que l’équipe pédagogique utilisait jusqu’à présent un fichier Excel pour le suivi des stages, ce qui entraînait des risques d’erreurs, des difficultés de filtrage et un manque de traçabilité. L’objectif de ce projet était de concevoir et développer une application web Symfony permettant de centraliser, sécuriser et piloter ce suivi.

Le projet a été mené en méthode Agile (type Scrum simplifiée). Avant de coder, j’ai analysé les objectifs et structuré le besoin via une modélisation UML et un Modèle Conceptuel des Données (MCD).

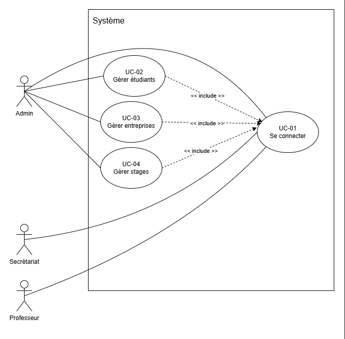
Diagramme général des cas d’utilisation (UML) définissant les acteurs principaux (Administrateur, Enseignant) et les grandes fonctionnalités attendues.

MCD réalisé selon la norme MERISE pour organiser le stockage des données. Cela participe à l’exploitation des référentiels et standards du projet.

Pour planifier les activités, le travail a été découpé en itérations courtes (sprints) à partir d’un backlog recensant toutes les User Stories.

Backlog produit listant et priorisant les fonctionnalités à développer sous forme de User Stories.

Tableau de suivi des tâches. Cet outil permet d’évaluer les indicateurs d’avancement lors des “Monday meetings” et d’analyser les blocages éventuels.

Côté développement, la sécurité et la gestion des habilitations étaient primordiales pour respecter la minimisation et l’accès restreint imposés par le RGPD. Le système garantit qu’un enseignant ne peut modifier que les dossiers pour lesquels il est affecté.

Interface de connexion sécurisée par identifiants.

Code du controlleur de l’authentification

Vue de gestion (CRUD) des utilisateurs. Cette interface permet à l’administrateur de mettre en place et de vérifier les niveaux d’habilitation (rôles Admin / Enseignant) de chaque compte.

Enfin, pour s’assurer de la qualité du service avant de le mettre à disposition, chaque fonctionnalité développée a dû valider une “Definition of Done” stricte incluant l’exécution de tests.

Cahier de tests renseigné. Il permet de réaliser les tests d’acceptation de l’application et de valider la recette finale pour s’assurer que l’outil répond parfaitement aux besoins de l’équipe pédagogique.